ПОРТФЕЛЬ
Домашні завдання
Підручники
ДЗ
9 клас
Геометрія
Мерзляк 2017 рік
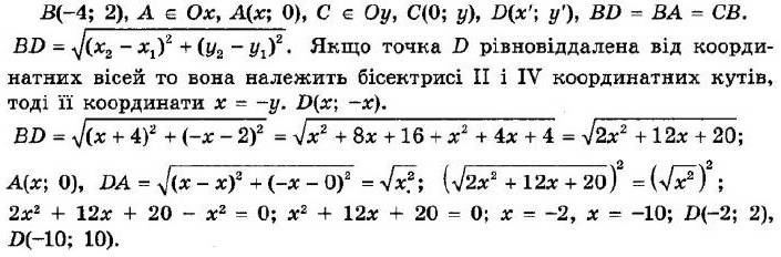
Номер 10.26
Номер 10.26
Повідомити про помилку
« Назад
Вперед »
Номер 10.22
Номер 10.23
Номер 10.24
Номер 10.25
Номер 10.26
Номер 10.27
Номер 10.29
Номер 10.30
Номер 10.31
Повідомити про помилку
×
Текст повідомлення*
Cтoлиця Уkpaїни?*
Надіслати