ПОРТФЕЛЬ
Домашні завдання
Підручники
ДЗ
9 клас
Геометрія
Мерзляк 2017 рік
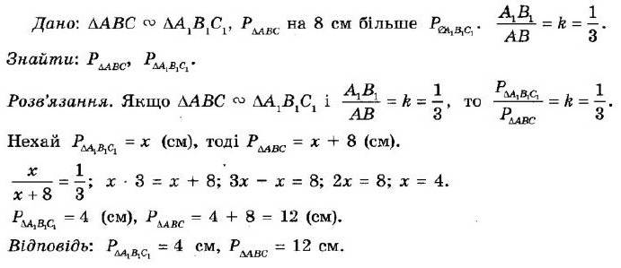
Номер 12.35
Номер 12.35
Повідомити про помилку
« Назад
Вперед »
Номер 12.31
Номер 12.32
Номер 12.33
Номер 12.34
Номер 12.35
Номер 12.36
Номер 13.1
Номер 13.2
Номер 13.3
Повідомити про помилку
×
Текст повідомлення*
Cтoлиця Уkpaїни?*
Надіслати